Carboxylic Acid and Acid DerivativesHard
Question
In the cannizaro reaction the inntermediate that will be the best hydride donor is
Options
A.

B.

C.

D.

Solution
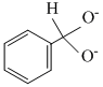
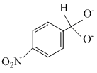
In general aldehydes contining no α- Hatom undergo Canniaro’s reaction. it followers the familiar pattern of carbonylcompoundsd i.e. nucleophilic addition and involves two successive additions. In step (i) a hydroxide ion is added to give intermediate compound
(a). The presence of nagative charge on compound (a) aids in loss of hydride ion.
(a). The presence of nagative charge on compound (a) aids in loss of hydride ion.
Create a free account to view solution
View Solution FreeTopic: Carboxylic Acid and Acid Derivatives·Practice all Carboxylic Acid and Acid Derivatives questions
More Carboxylic Acid and Acid Derivatives Questions
Carboxylic acid group can be detected by -...A 0.020 m solution of each of the following compounds is prepared. Which solution would you expect to freeze at -0.149oC...Alkylamine dissolve in hydrochloric acid to form alkylammonium chloride. The nitrogen in the latter salt is:...Which of the following sets of reagents X & Y will convert propanoic acid into alanine (an amino acid) ?...Extra pure N2 can be obtained by heating...