Alkyl Halides and Aryl HalidesHard
Question
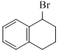
Consider the SN1 solvolysis of the following halides in aqueous formic acid :
(I)
(II) 
(III)
(IV) 
Which one of the following is correct sequence of the halides given above in the decreasing order of their reactivity?
(I)


(III)

Which one of the following is correct sequence of the halides given above in the decreasing order of their reactivity?
Options
A.III > IV > II > I
B. II > IV > I > III
C.I > II > III > IV
D.III > I > II > IV