Aromatic HydrocarbonsHard
Question
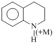
Which one of the following compounds undergo bromination of its aromatic ring (electrophilic aromatic substitution) at the fastest rate ?
Options
A.

B.

C.

D.

More Aromatic Hydrocarbons Questions
? Major Product is:...3-phenylpropene on reaction with HBr gives (as a major product) :-...A reaction involving chlorobenzene and chloromethane and sodium in dry ether to form toluene is commonly known as -...Phenol and ethanol are distinguished by the reaction with...Consider the nitration of benzene using mixed conc. H2SO4 and HNO3. If a large amount of KHSO4 is added to the mixture, ...
(Activated ring)